CBSE Biodiversity and Conservation Class 12 Mind Map: Biodiversity and conservation is an important chapter of Class 12 Biology. As per the list of rationalised content released by NCERT, there has been no dedication to the chapter content. This shows that the chapter content under Biodiversity and Conservation is important and accurate for the knowledge of students. Thus, students don’t have to worry about the changes made in the revised NCERT Class 12 Biology textbook. The changes made in the NCERT books are directly proportional to the changes made in the Class 12 Biology syllabus.
Get here the elaborated mind map for CBSE Class 12 Biology, Biodiversity and Conservation Chapter 13. To have a closer look at the mind map, download its free PDF from the link provided below at the end of this article.
- CBSE Class 12 Biology Revised Syllabus 2023-24 PDF
- CBSE Class 12 Biology Deleted Syllabus 2023-24 PDF
NCERT Class 12 Biology, Chapter 13 Biodiversity and Conservation Content
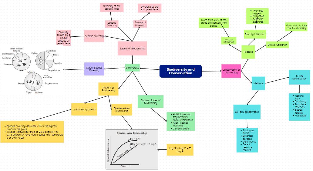
Biodiversity and Conservation is chapter 13 of the NCERT Class 12 Biology textbook. This chapter talks about species diversity and the importance of conserving it. The different reasons and methods of conserving biodiversity are discussed here. To get an idea of the chapter content, reading its mind map is the best way. Check out the Biodiversity and Conservation Class 12 Mind Map below and download its free PDF for a better understanding.
Let us first have a look at the headings discussed in the NCERT Class 12 Biology textbook.
Chapter 13: Biodiversity and Conservation
13.1 Biodiversity
13.1.1 How many species are there on Earth and how many in India?
13.1.2 Patterns of Biodiversity
13.1.4 Loss of Biodiversity
13.2 Biodiversity Conservation
13.2.1 Why should we conserve biodiversity?
13.2.2 How do we conserve biodiversity?
CBSE Class 12 Biodiversity and Conservation Mind Map

| Download CBSE Class 12 Biodiversity and Conservation Mind Map PDF here |
Topics that you may like to read:
- CBSE Class 10 Science Mind Maps (All Chapters)
- CBSE Class 12 Revised Syllabus (All Subjects)
- CBSE Class 12 Deleted Syllabus (All Subjects)
Comments
All Comments (0)
Join the conversation